17706645155
网站首页
产品服务
PRODUCTS
/ 产品服务
KYN28-12金属封闭式开关柜
低压开关柜系列
高压环网柜系列
充气柜/固体柜系列
箱变式变电站系列
电缆分支箱系列
35KV隔离开关柜系列
电缆附件系列
电缆接地箱系列
资质荣誉
工程案例
资讯动态
关于我们
ABOUT
/ 关于我们
企业简介
资质荣誉
资讯动态
联系方式
联系我们
首页
产品服务
KYN28-12金属封闭式开关柜
低压开关柜系列
高压环网柜系列
充气柜/固体柜系列
箱变式变电站系列
电缆分支箱系列
35KV隔离开关柜系列
电缆附件系列
电缆接地箱系列
资质荣誉
资讯动态
关于我们
企业简介
资质荣誉
资讯动态
联系方式
联系我们
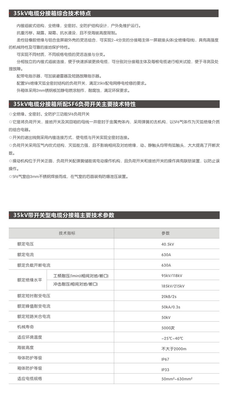
「产品中心」
35KV铜排电缆分支箱
介绍
手机网站
友情链接
© 2021~2021 浙江融固电力科技有限公司 版权所有.
技术支持:鼎诺传媒
浙ICP备20010267号-2
Follow us
BE SOCIAL